試験公開中

このエントリーをはてなブックマークに追加

OCIで学ぶクラウドネイティブ 実践×理論ガイド

インプレス

2,970円 (2,700円+税)

クラウドネイティブの設計・構築に必要な知識とスキルが「理論」と「実装」の両⾯から⾝につきます。OCIの主要サービスを使いながら“⼿を動かして”学べる構成となっています。クラウドネイティブの本質を理解し、使いこなす。そんな確かな実⼒が⾝につく実践ガイドです!

【注意】本書のEPUB版は固定レイアウト型になっております。文字の大きさの変更や検索、引用などはお使いいただけません。画面の大きい端末でご利用ください。

ページサンプル閲覧

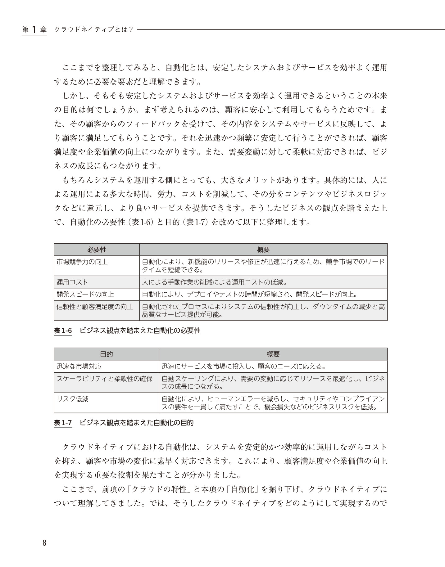
以下はPDF版の先頭ページなどから、一部を抜粋して縮小した画像です。
(※EPUB版を提供している書籍の場合、基本的に内容は同じですが、見映えは異なります。 またお使いのEPUBリーダによっても見え方は大きく異なることがあります。)

Home 書籍一覧 OCIで学ぶクラウドネイティブ 実践×理論ガイド ▲ ページトップへ戻る